Our Projects
Operational Research is in the end a discipline that aims to support decision making. That means that the requirements of the decision maker and regular interaction with the decision maker are of fundamental importance.
Larrainzar Consulting aims to produce results that have relevance to real problems and which translate into real improvements in effectiveness and efficiency.
Larrainzar Consulting aims to produce results that have relevance to real problems and which translate into real improvements in effectiveness and efficiency.
Modelling Capability
One example of Larrainzar Consulting's work is the long-term project to model and assess the CBRN Defence Capability of the UK armed forces as part of the MOD's Capability Audit process. The project involved developing a model of an abstraction - capability. The challenge was to ensure that the inputs to the model and the outputs could be measured and interpreted in real world terms.
Thus a model - the Capability System Model - was developed of how the system worked, with each element of the system quantified in terms of measurable capability - the level of protection afforded by equipment, the ability of detectors to warn in a timely fashion and so forth. These were then combined to give the protective capability of the whole system. The model diagram proved a powerful aid to decision makers in terms of understanding the way in which the capability worked and the way in which different investment decisions would improve which parts of the system. The model has supported Capability Audit in this area since 2001, with the model now fully run by Dstl. This work was the subject of a paper in OR Insight.
For more detail:
Modelling Enabling Capabilities, IM Mitchell and J Medhurst OR Insight (2003) 16, 20–28. doi:10.1057/ori.2003.9
Thus a model - the Capability System Model - was developed of how the system worked, with each element of the system quantified in terms of measurable capability - the level of protection afforded by equipment, the ability of detectors to warn in a timely fashion and so forth. These were then combined to give the protective capability of the whole system. The model diagram proved a powerful aid to decision makers in terms of understanding the way in which the capability worked and the way in which different investment decisions would improve which parts of the system. The model has supported Capability Audit in this area since 2001, with the model now fully run by Dstl. This work was the subject of a paper in OR Insight.
For more detail:
Modelling Enabling Capabilities, IM Mitchell and J Medhurst OR Insight (2003) 16, 20–28. doi:10.1057/ori.2003.9
Training and Simulation
Larrainzar Consulting have also carried out extensive work in the area of military training, carrying out studies into the Cost of Training, the High-Level Operational Analysis of Training and Personnel, the Value of Training and other areas.
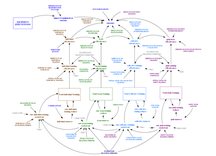
Military training is particularly important in retaining the fighting edge of the armed forces. In general it is the quality of the training that separates Western armed forces from those of their opponents. The problem is one of demonstrating that the training system is delivering capability, allowing training to be evaluated in the same framework as is already used for balancing investment in weapon systems.
Approaches used by Larrainzar Consulting have included developing system models of the training system, research into the human sciences behind learning and training, analysis of data from past conflicts and development of models of individual, team and collective performance under training.
The problem of training is one that traditional operational analysis has tended to avoid, since it is primarily a problem that is about how human beings perform when given the opportunity to practice. The human sciences literature on learning is very well developed and includes useful quantitative models of human learning. One advantage of looking at training is that human behaviour is remarkably consistent across a very wide range of applications and tasks.
Human beings are also very good at learning and the performance benefits that can be achieved through training and learning are very substantial, often much greater than the supposed efficiency gains that can be achieved by moving to a new system of operation or developing a new weapon system.
That said, the military training system in particular is Byzantine in its complexity, with many individual schools teaching all of the huge variety of everyday and specialist skills that are needed to keep a modern armed forces operating. These include everything from flying fast jets to running an office to plumbing. This is because the armed forces are effectively a city on the move - a very wide set of skills are needed to keep the city running.
Military training is particularly important in retaining the fighting edge of the armed forces. In general it is the quality of the training that separates Western armed forces from those of their opponents. The problem is one of demonstrating that the training system is delivering capability, allowing training to be evaluated in the same framework as is already used for balancing investment in weapon systems.
Approaches used by Larrainzar Consulting have included developing system models of the training system, research into the human sciences behind learning and training, analysis of data from past conflicts and development of models of individual, team and collective performance under training.
The problem of training is one that traditional operational analysis has tended to avoid, since it is primarily a problem that is about how human beings perform when given the opportunity to practice. The human sciences literature on learning is very well developed and includes useful quantitative models of human learning. One advantage of looking at training is that human behaviour is remarkably consistent across a very wide range of applications and tasks.
Human beings are also very good at learning and the performance benefits that can be achieved through training and learning are very substantial, often much greater than the supposed efficiency gains that can be achieved by moving to a new system of operation or developing a new weapon system.
That said, the military training system in particular is Byzantine in its complexity, with many individual schools teaching all of the huge variety of everyday and specialist skills that are needed to keep a modern armed forces operating. These include everything from flying fast jets to running an office to plumbing. This is because the armed forces are effectively a city on the move - a very wide set of skills are needed to keep the city running.
The Value of Information
Human decision making is an important area of many real world problems, particularly in situations of uncertainty. Humans use many heuristics to help them make decisions, some of which are adaptive and some of which are less so. Representing human decision making in quantitative terms is a significant challenge. Larrainzar Consulting have developed a technique to allow quantitative models of human decision making to be developed using card-based decision games. These card-based games can be constructed so as to provide a balanced and well controlled experimental set-up. The results of the games can be analysed using techniques such as logistic regression to develop quantitative models of behaviour that show good agreement with the observed behaviour of the experimental subjects. These models can be used to indicate those types of information that have the most effect on decision making, allowing prioritisation of information. They can also be used to calculate the effect that providing additional types of information would have on the decision-making process, allowing the effectiveness of different detection and warning or decision-support systems to be evaluated. These games have been described in two papers in the Journal of the Operational Research Society and one in the European Journal of Operational Research.
For more detail:
The Value of Information to Decision Makers, J Medhurst et al Journal of the Operational Research Society (2009) 60, 747–757; doi:10.1057/palgrave.jors.2602616; published online 14 May 2008
Risk Taking by Decision Makers, J Medhurst, I Stanton and A Berry, Journal of the Operational Research Society 61, 1561-1571 (November 2010) | doi:10.1057/jors.2009.130
Modelling of human decision making in simulation models of conflict using experimental gaming, J Moffat and J Medhurst, European Journal of Operational Research, Volume 196, Issue 3, 1 August 2009, Pages 1147–1157, DOI: 10.1016/j.ejor.2008.05.003
For more detail:
The Value of Information to Decision Makers, J Medhurst et al Journal of the Operational Research Society (2009) 60, 747–757; doi:10.1057/palgrave.jors.2602616; published online 14 May 2008
Risk Taking by Decision Makers, J Medhurst, I Stanton and A Berry, Journal of the Operational Research Society 61, 1561-1571 (November 2010) | doi:10.1057/jors.2009.130
Modelling of human decision making in simulation models of conflict using experimental gaming, J Moffat and J Medhurst, European Journal of Operational Research, Volume 196, Issue 3, 1 August 2009, Pages 1147–1157, DOI: 10.1016/j.ejor.2008.05.003
